迷星网
当前位置:首页 > 手机应用 > 手机必备
233游戏乐园

233游戏乐园

大小: 52.25M 类型: 手机必备 系统要求: 需要支持安卓系统5.2以上

版本: v4.77.0.2-4778771 语言: 简体中文 更新时间: 2025-10-30 20:41:04

备案号: 京ICP备18003564号-27A

截图

简介

233游戏乐园app是个挺会收集资源的游戏盒子,东西多到让人挑花眼。平台里的游戏覆盖各种年龄层和爱好的人,动作类、闯关、解谜、休闲这些常见类型都能找到并直接下载。平台把不少精品按类摆好了,手机内存不够的话还能用云游戏来玩,网速稳一点,手机能上网就能开玩,体验还挺流畅的。mL2迷星网 - 手机游戏 - 手机软件 - 免费下载资源库

233游戏乐园app使用方式

1、先下载安装233乐园,打开后点下方的“我的”板块,找起来很直观;mL2迷星网 - 手机游戏 - 手机软件 - 免费下载资源库

233游戏乐园 mL2迷星网 - 手机游戏 - 手机软件 - 免费下载资源库

2、在这里点一下“客服入口”,会弹出相关选项;mL2迷星网 - 手机游戏 - 手机软件 - 免费下载资源库

233游戏乐园 mL2迷星网 - 手机游戏 - 手机软件 - 免费下载资源库

3、选择“充值问题”这个选项,按提示操作就行;mL2迷星网 - 手机游戏 - 手机软件 - 免费下载资源库

233游戏乐园 mL2迷星网 - 手机游戏 - 手机软件 - 免费下载资源库

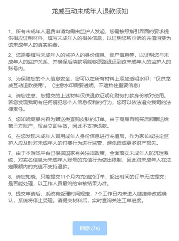
4、如果是未成年人误充了,点第一项“未成年充值退款”,会有具体的退款流程说明,按步骤走就可以了;mL2迷星网 - 手机游戏 - 手机软件 - 免费下载资源库

233游戏乐园 mL2迷星网 - 手机游戏 - 手机软件 - 免费下载资源库

233游戏乐园app优势

1、【开启收徒模式多劳多得】mL2迷星网 - 手机游戏 - 手机软件 - 免费下载资源库

邀请别人当你的徒弟,徒弟试玩你能拿奖励,大家都有收益,挺有意思的;mL2迷星网 - 手机游戏 - 手机软件 - 免费下载资源库

2、【多种兑换方式方便极速】mL2迷星网 - 手机游戏 - 手机软件 - 免费下载资源库

提现速度快,充话费也方便,流程走得快,到账也能很快看到;mL2迷星网 - 手机游戏 - 手机软件 - 免费下载资源库

3、【娱乐趣生活】mL2迷星网 - 手机游戏 - 手机软件 - 免费下载资源库

有幸运转盘抽奖,规则公开透明,还有实物奖品可以争夺,玩起来有乐趣;mL2迷星网 - 手机游戏 - 手机软件 - 免费下载资源库

4、【优质服务】mL2迷星网 - 手机游戏 - 手机软件 - 免费下载资源库

客服团队全天在线,遇到问题可以通过好几种方式联系客服,比较省心;mL2迷星网 - 手机游戏 - 手机软件 - 免费下载资源库

233游戏乐园 mL2迷星网 - 手机游戏 - 手机软件 - 免费下载资源库

233游戏乐园app亮点

1、活动多到你会觉得眼花缭乱,很多新活动会先在这儿上线,奖励给得大方;mL2迷星网 - 手机游戏 - 手机软件 - 免费下载资源库

2、礼包丰厚,手快的话就能直接领到账户里,省事儿又划算;mL2迷星网 - 手机游戏 - 手机软件 - 免费下载资源库

3、可以和朋友一起组队开黑、娱乐对战,氛围挺带感的;mL2迷星网 - 手机游戏 - 手机软件 - 免费下载资源库

4、功能花样多,玩起来会有新鲜感和刺激感,体验不会太单调;mL2迷星网 - 手机游戏 - 手机软件 - 免费下载资源库

233游戏乐园 mL2迷星网 - 手机游戏 - 手机软件 - 免费下载资源库

233游戏乐园app特色

1、搜索mL2迷星网 - 手机游戏 - 手机软件 - 免费下载资源库

233乐园里有沙盒、竞技、塔防、MOBA、射击、生存、角色扮演、休闲、动作、闯关、解压、赛车等各种题材,差不多你能想到的分类这儿都能找到;mL2迷星网 - 手机游戏 - 手机软件 - 免费下载资源库

2、游戏库mL2迷星网 - 手机游戏 - 手机软件 - 免费下载资源库

每天都会抓取不少新游放进游戏库,随时可以翻找想玩的那一款,方便又省心;mL2迷星网 - 手机游戏 - 手机软件 - 免费下载资源库

3、排行mL2迷星网 - 手机游戏 - 手机软件 - 免费下载资源库

排行榜分人气、最新、飙升、下载和期待榜,想找热门游戏或者预约新游都很容易;mL2迷星网 - 手机游戏 - 手机软件 - 免费下载资源库

4、个人中心mL2迷星网 - 手机游戏 - 手机软件 - 免费下载资源库

你玩过和收藏的游戏都会记录在这里,热门活动也会推送,遇到问题或有建议可以在这里反馈给平台;mL2迷星网 - 手机游戏 - 手机软件 - 免费下载资源库

233游戏乐园app测评

233游戏乐园app集合了很多优质游戏,内容挺全面。空闲的时候想放松一会儿,或者想约朋友来拼分,这款软件都能满足,操作流畅,体验也还不错,适合平时爱玩游戏但又想省事儿的玩家试试。mL2迷星网 - 手机游戏 - 手机软件 - 免费下载资源库